O nás
Snížení chudoby, zlepšení kvality života, udržitelný rozvoj ve světě. Česká rozvojová agentura (ČRA) se zabývá právě těmito třemi oblastmi již od 1. ledna 2008, kdy vznikla zákonem č. 151/2010 Sb., o zahraniční rozvojové spolupráci a humanitární pomoci poskytované do zahraničí. Jejím zřizovatelem je Ministerstvo zahraničních věcí ČR.
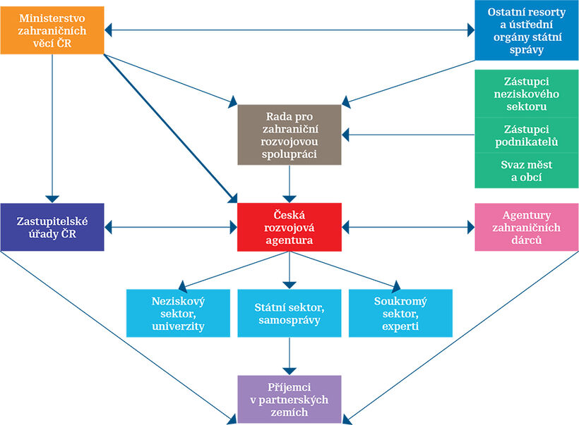
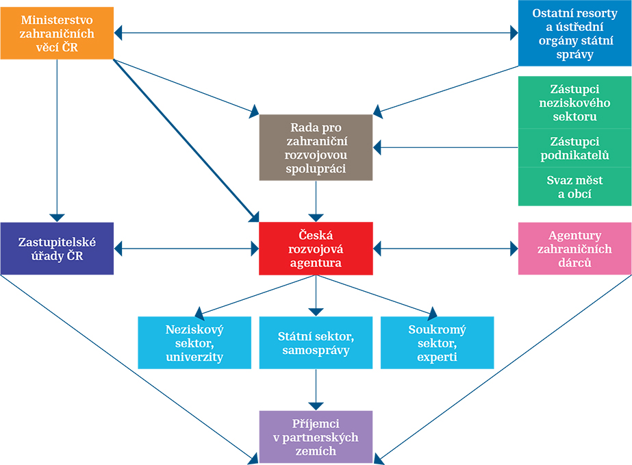
ČRA je moderní dárcovskou agenturou, která spolupracuje s veřejnou správou, neziskovým sektorem, univerzitami a výzkumnými institucemi a soukromým sektorem. Agentura má ústřední místo v systému zahraniční rozvojové spolupráce (ZRS).
Činnost ČRA se řídí Plánem dvoustranné zahraniční rozvojové spolupráce a také Strategií zahraniční rozvojové spolupráce České republiky, která byla schválena na období 2018–2030. Při plnění své funkce spolupracuje s Ministerstvem zahraničních věcí ČR, zastupitelskými úřady ČR v zahraničí (ZÚ), zástupci partnerských zemí a ostatními dárci. ČRA je přidruženým členem Rady pro zahraniční rozvojovou spolupráci.
Systém zahraniční rozvojové spolupráce ČR z pohledu ČRA

